Your browser does not support JavaScript!
初学者须知
初学者须知
建议亲临共修会让义工们解说以便更了解如何入门学习心灵法门.
欲了解更多,请点击以下链接
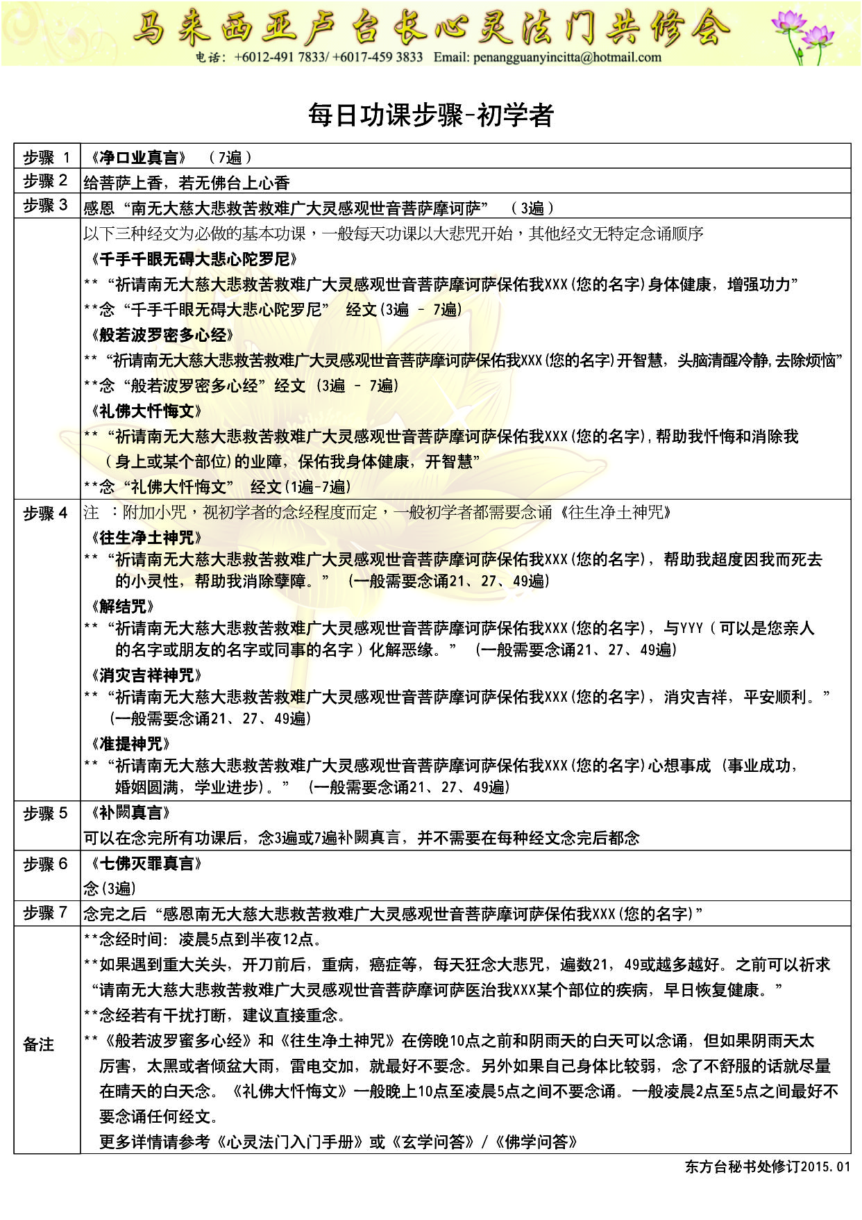
每日功课步骤-初学者
许愿的程序
关于放生
电子书籍
Copyright © 2023 Guan Yin Citta. All rights reserved.
X